[41+] Active Fm Booster Electronic Schematic Diagram
Tv Antenna Booster
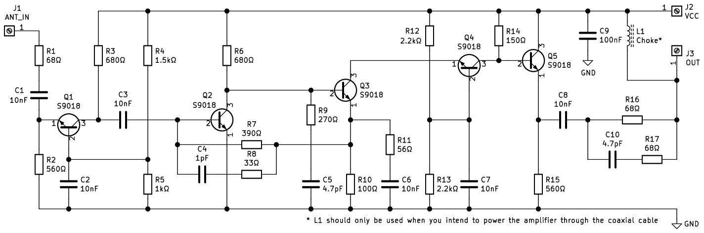
Wideband Dtv Uhf Antenna Tv Amplifier
Cable Tv Signal Booster Amplifier
Circuit Zone Com Electronic Projects Electronic Schematics Diy Electronics
Cable Tv Signal Booster Amplifier Circuit Diagram Signal Boosters Electronic Schematics Electronics Circuit
Simple Cable Tv Amplifier Circuit
Circuit Zone Com Electronic Projects Electronic Schematics Diy Electronics
Fm Antenna Booster Circuit Diagram
Signal Amplifier Circuit Diagram With Set Input Output Ratio
Uhf Antenna Amplifier Booster Circuit Diagram
Uhf Tv Antenna Booster Electronic Schematic Diagram
Uhf Tv Antenna Booster Electronic Schematic Diagram
Over The Air Tv Antenna Amp 5 Steps Instructables
Diy Homemade Tutorial How To Make 4g 3g 2g Booster How To Build Cell Phone Signal Amplifier Cell Phone Antenna Cell Phone Signal Cell Phone Signal Booster
Wideband Dtv Uhf Antenna Tv Amplifier
Fm Am Mw And Sw Antenna Amplifier Circuit Diagram
Hf Vhf Uhf Tv Antenna Boster Active Electronic Circuit Diagram And Layout
Make Vhf Uhf Tv Antenna Aerial Booster Preamplifier Youtube
Circuit Zone Com Electronic Projects Electronic Schematics Diy Electronics
How To Make Simple Signal Booster Device Easy At Home 1000mhz Supported Youtube
Fm Receiver Antenna Amplifier Electronic Schematic Diagram
Tv Antenna Amplifier Circuit Amplifier Circuit Circuit Diagram Seekic Com
Antenna Project Page 2 Antenna Circuits Rf Circuits Next Gr
Uhf Antenna Booster Simple Circuit Diagram
Typical Video Amplifier Circuit
Active Fm Booster Electronic Schematic Diagram
Diy Home Made Tv Signal Booster Part S List In Description Youtube
Rf Circuits 40 900 Mhz Signal Amplifier Booster
Simple Active Antenna In Sw Mw Fm Bands Eleccircuit
Partslanka School Batapola Antena Circuit
Rf Coax Tv Signal Booster W High 32db Gain 220v Power Supply
20db Vhf Amplifier Circuit Diagrams Schematics Electronic Projects
Uhf Antenna Booster Electronic Circuit Diagram
Transmitter Solutions Uhf Tv Booster Preamplifier With A Transistor
Diagram Digital Tv Antenna Diagram Full Version Hd Quality Antenna Diagram Blogxmault Mefpie Fr
Results Page 12 About Band Reject Searching Circuits At Next Gr
Cable Tv Signal Booster Amplifier
Circuit Zone Com Electronic Projects Electronic Schematics Diy Electronics
How To Make Simple Signal Booster Device Easy At Home 1000mhz Supported Youtube
Winegard Lna 100 Boost Tv Antenna Amplifier Hdtv Signal Booster Hd Digital Vhf Uhf Amplifier Usb Power Supply Walmart Com Walmart Com
Simple Active Antenna In Sw Mw Fm Bands Eleccircuit
Wiring Material Circuit Diagram Fm Antenna Booster
Over The Air Tv Antenna Amp 5 Steps Instructables
Choosing The Right Tv Antenna Amplifier
Active Antenna Aa 7 Hf Vhf Uhf 3 3000mhz Antenna Booster
Circuit Diagram Gsm Mobile Signal Booster Full Hd Version Signal Booster Schematic Reno Imaz Online De
Antenna Amplifier Principle Of Operation Youtube
Diagram Wifi Signal Booster Schematic Diagram Full Version Hd Quality Schematic Diagram 144783 Vincentescrive Fr
Circuit Zone Com Electronic Projects Electronic Schematics Diy Electronics
Hf Vhf Antenna Amplifier Without Coils One Transistor
Make Your Own Cell Phone Signal Booster For 2g 3g 4g Network Youtube Cell Phone Booster Signal Boosters Cell Phone Signal Booster
Ac 220v 1 In 4 Out Catv Amplifier 30db Adjustable Cable Tv Antenna Signal Amplifier 45mhz To 860mhz 2w Tv Antenna Signal Amplifier Cable Tv Antennatv Antenna Amplifier Aliexpress
Schematic Diagram Circuit Am Fm Antenna Booster
Repeater Installation Guide For Mobile Signal Booster Repeater System
Signal Booster Short Wave Radio Electronics Project
4 Output Digital Tv Aerial Antenna Signal Booster Amplifier Box Qvs Direct
China Tv Antenna Amplifier Circuit Pcb Swa 1 Swa 2 Swa 3 Swa 7 Swa 7777 Swa 555 Swa 5555 China Tv Antenna Amplifier Antenna Amplifier Circuit
Wideband Uhf Amplifier Antenna Tv Amplifier Circuit
Watch Television For Free Diy Digital Tv Antenna
Tv Antenna Signal Booster Amplifier Splitter Hdtv Cable 4 Port Audio Video 14 85 Picclick
Amazon Com 4 Port Cable Tv Antenna Hdtv Internet Digital Signal Amplifier Booster Splitter Equalizer With Passive Return F59 Terminators Lindsay Lsa84 Eq8 Home Audio Theater
Hf Vhf Antenna Amplifier Without Coils One Transistor
Amazon Com Channel Master Ultra Mini 4 Tv Antenna Amplifier Tv Antenna Signal Booster With 4 Outputs For Connecting Antenna Or Cable Tv To Multiple Televisions Cm 3414 White Home Audio Theater
4g Lte Signal Booster 2019 Amplifier Circuit Using Lm386 Kokilbd Com
Cheap Tv Signal Amplifier Circuit Find Tv Signal Amplifier Circuit Deals On Line At Alibaba Com
Active Antenna Circuit Antenna Circuits Rf Circuits Next Gr
20db Vhf Amplifier Circuit Diagrams Schematics Electronic Projects
This Is The Circuit Diagram Of Uhf Band Tv Antenna Booster With 15db Gain Power Electronic Circuits Amplifier
What Is The Best Tv Antenna Signal Booster
Winegard Lna 100 Boost Indoor Tv Antenna Amplifier Lna 100s B H
Adjustable 1 In 3 Out Catv Cable Tv Splitter Amplifier 20db Digital Tv Antenna Signal Booster Tv Amplifier 45 860mhz Amplifiers Tv Antenna Aliexpress
Bi Directional 2 4 Ghz One Watt Amplifier With Receive Pre Amp
220v Home 2 Way Output Catv Tv Vcr Antenna Signal Amp Amplifier Splitter Booster Ebay
Professional Rf Cable Tv Signal Amplifier With High 50db Gain
Ge 4 Way Tv Antenna Amplifier Splitter Clears Up Pixelated Low Strength Channels Distributes Signal To Multiple Tvs 50 1006mhz Low Noise Antenna Signal Booster Hd Digital Vhf Uhf Indoor 34479 Newegg Com
How To Make A Cell Phone Repeater Easy Steps
How To Improve Your Antenna For Better Tv Reception
Channel Master Cm3414 4 Port Distribution Amplifier For Cable And Antenna Signal Walmart Com Walmart Com
Satellite Signal Strength Meter Circuit Homemade Circuit Projects
Reviews Of Top 6 Best Tv Antenna Amplifier Available In 2020 Tinygrab
7 Best Tv Antenna Amplifiers To Buy In 2020 The Tech Lounge
Tv Antenna Wiring Diagram Denny S Antenna Service
Tv Antenna Amplifier Circuit Pcb Swa 9701 Swa 1 Lux Tswa 49r Swa 49 Buy Tv Antenna Amplifier Antenna Amplifier Tv Antenna Amplifier Circuit Product On Alibaba Com
Amazon Com 4 Port Cable Tv Antenna Hdtv Internet Digital Signal Amplifier Booster Splitter With Passive Return Coax Cable F59 Terminators Antronix Mra4 8 Home Audio Theater
Index 45 Amplifier Circuit Circuit Diagram Seekic Com
Homebrew Rf Test Equipment And Software
Circuit Zone Com Electronic Projects Electronic Schematics Diy Electronics
Diagram Digital Tv Antenna Diagram Full Version Hd Quality Antenna Diagram Blogxmault Mefpie Fr








Comments
Post a Comment